甘肃省人民政府办公厅关于印发甘肃省省道网规划的通知
甘政办发〔2023〕19号
各市、自治州人民政府,甘肃矿区办事处,兰州新区管委会,省政府各部门,中央在甘各单位:
《甘肃省省道网规划》已经省政府同意,现印发给你们,请认真抓好贯彻落实。2015年3月24日,甘肃省人民政府办公厅印发的《甘肃省省道网规划(2013—2030年)》(甘政办发〔2015〕31号)同时废止。
甘肃省人民政府办公厅
2023年2月25日
(此件公开发布)
目 录
第一章 规划基础
一、发展基础
二、形势要求
三、运输需求
第二章 总体要求
一、指导思想
二、基本原则
三、规划目标
第三章 规划方案
一、国家公路网布局规划方案
二、省道网布局规划方案
第四章 路线命名与编号方案
一、基本思路
二、路线命名及编号
第五章 规划实施
一、技术标准
二、建设需求
三、实施安排
四、实施要求
五、实施效果
第六章 环境影响及对策
一、环境影响总体评价
二、预防和减轻不良环境影响的对策措施
第七章 保障措施
一、强化规划指导,实现有序发展
二、建立联动机制,加强沟通协调
三、强化要素保障,促进空间协同
四、创新融资模式,拓宽融资渠道
五、深化前期论证,厘清责任主体
附件
甘肃省省道网规划
2023年2月
为全面贯彻《交通强国建设纲要》《国家综合立体交通网规划纲要》和《甘肃省国民经济和社会发展第十四个五年规划和二〇三五年远景目标纲要》,高质量推进《国家公路网规划》《交通强国甘肃方案》和《甘肃省综合立体交通网规划纲要》落地实施,科学优化省道网布局和结构,为构建现代化高质量甘肃综合立体交通网夯实基础,有力支撑和服务国家战略实施和甘肃现代化建设,编制本规划。
规划对象为甘肃省行政区域内的省级高速公路和普通省道,并全面衔接《国家公路网规划》涉甘公路。规划基准年为2021年,规划期至2035年,远景展望至本世纪中叶。
第一章 规划基础
一、发展基础
改革开放特别是党的十八大以来,甘肃省公路网发展取得了显著成就。根据2013年国务院批准国家发展改革委印发实施的《国家公路网规划(2013年—2030年)》和2015年省政府印发实施的《甘肃省省道网规划(2013—2030年)》,甘肃境内国家高速公路共有15条约5118公里,普通国道共有27条约9670公里,省级高速公路共有32条约3365公里,普通省道共有174条约17255公里。截至2021年底,全省公路网总里程达到15.66万公里,其中高速及一级公路达到6706公里,14个市州政府驻地全部实现高速贯通,71个县市区通高速公路,所有县市区政府驻地通二级及以上公路,普通国道二级以上公路比重达到79%,普通省道三级及以上公路比重达到55%,实现了全部乡镇和具备条件的建制村通硬化路、通客车,基本形成了以兰州为中心、高速公路为主骨架、普通国省道为干线、农村公路为支脉的纵横交织、沟通全省城乡、连接周边省区的公路网络体系。
经过多年的发展,甘肃省公路路网规模、技术等级、通达深度发生了显著变化,实现了从“瓶颈制约”到“基本适应”、再到部分“适度超前”的跃升,其中,国省道总体规模持续扩大,质量水平逐步提高,有效促进了国土空间开发保护、城乡区域协调发展和生产力布局优化,为决胜脱贫攻坚和全面建成小康社会提供了有力支撑。但对标现代化高质量综合立体交通网发展目标和全面建设社会主义现代化幸福美好新甘肃发展要求,我省国省道发展还存在一些短板弱项,不平衡不充分问题较为突出。一是覆盖深度亟待加强。截至2021年底,全省仍有15个县未通高速公路,部分4A级景区仍通过低等级公路连接,公路网络对物流园区、产业园区等节点的覆盖不足。二是对外快速通道单一。与邻近省份全方位多层次的交通联系不足,对外快速大容量公路通道尚未全面形成,互联互通水平亟待提升。三是城市群及都市圈地区网络化水平不高。相邻市州政府驻地之间高速联系较为薄弱,城市群内部分城际之间和主要城市过境路段交通量趋于饱和,路网韧性和安全应急保障能力还需提高。四是总体技术水平偏低。截至2021年底,全路网中二级及以上公路里程仅占11.3%,普通省道尚有近一半里程未达到规划标准。五是公路规划建设生态保护压力日益突出。用于公路建设的后备土地资源相对有限,国土空间规划“三区三线”管控更加严格,公路建设生态保护修复和污染防治仍存在瓶颈制约,公路交通绿色集约发展水平还需提升。
二、形势要求
当前和今后一段时期,甘肃省发展仍然处于重要战略机遇期,但机遇和挑战都有新的发展变化。从国际看,世界百年未有之大变局加速演进,国际政治经济形势更趋严峻复杂,新一轮科技革命和产业变革深入发展,新冠肺炎疫情严重冲击全球产业链供应链稳定,经济全球化遭遇逆流。从国内看,我国已转向高质量发展阶段,正加快构建以国内大循环为主体、国内国际双循环相互促进的新发展格局,区域协调发展、新型城镇化等国家战略加快实施,加快建设交通强国和现代化高质量国家综合立体交通网构建不断提速,需以系统观念优化调整公路网布局结构,补齐西部地区路网留白,解决交通发展不平衡不充分问题,把美丽中国交通勾画得更美。从省内看,随着“一带一路”建设、推进西部大开发形成新格局、黄河流域生态保护和高质量发展、乡村振兴等战略的深入实施,甘肃作为生态屏障、能源基地、战略通道、开放枢纽的特殊功能和定位越加凸显,发展空间进一步拓宽,推动构建“一核三带”区域发展格局和实施强科技、强工业、强省会、强县域“四强”行动,需加快完善全省综合交通基础设施网络、结构、功能,着力构建起覆盖城乡、功能完备、支撑有力的全省现代化基础设施体系,使交通发展更好统筹国家所需、甘肃所能、群众所盼、未来所向。
公路网作为全省综合立体交通网的基础和主骨架的重要组成部分,必须适应新形势、新要求,抢抓新机遇,以联网、补网、强链为重点,进一步完善网络布局,优化网络结构,加快补齐发展短板,着力提升路网效益,紧密区域城乡空间联系,满足区域内外互联互通和产业链供应链稳定畅通需要;更加注重与其他运输方式统筹融合,强化衔接转换功能,促进综合立体交通网整体效率提升;更加突出科技创新赋能,注重与新型基础设施和关联产业的融合发展,提升运输服务能力和水平,满足高品质、多样化、个性化交通需求;更加突出绿色低碳发展,注重国土空间开发与保护,降低全寿命周期能耗与碳排放;更加注重安全保障能力,加强安全防护设施建设,增强路网安全水平和系统韧性,有力促进要素资源有序高效流动,支撑我省更好融入国内大循环、国内国际双循环。
三、运输需求
全省公路客货运输需求将保持增长态势,各运输方式运输量不断扩张,公路运输增速放缓,但仍将保持增长趋势,预测到2050年,甘肃省公路客运量约为32.34—36.06亿人次,货运量约为20.11—24.60亿吨。公路运输结构将发生明显变化。客运方面,营运性客运需求增长有所减缓,但小汽车客运量将大幅增加;货运方面,大宗货物和长距离运输需求减弱,但高附加值货物和中短途运输将成为公路货运主体;公路旅客运输需求增速高于货物运输,旅游运输对快捷性、舒适性的要求将进一步提高。
第二章 总体要求
一、指导思想
以习近平新时代中国特色社会主义思想为指导,全面贯彻落实党的二十大精神和习近平总书记对甘肃重要讲话重要指示批示精神,坚持以人民为中心,立足新发展阶段,完整、准确、全面贯彻新发展理念,加快构建新发展格局,以推动高质量发展为主题,以满足人民日益增长的美好生活需要为根本目的,统筹发展和安全,围绕构建“一核三带”区域发展格局和实施“四强”行动,高效衔接国家公路网布局,科学优化省道网布局,构建覆盖广泛、功能完备、协同融合、绿色集约、安全智能的现代化高质量公路网,为甘肃现代化建设当好开路先锋,为全面建设社会主义现代化幸福美好新甘肃提供坚强支撑。
二、基本原则
基础支撑、先行引领。坚持扩大内需战略同深化供给侧结构性改革有机结合,兼顾效率与公平,适度超前发展,合理确定路网布局和规模,充分发挥公路基础性、先导性作用,建设人民满意交通。
统筹规划、有序推进。根据经济社会发展和重大战略实施需要,进一步完善省道网布局,合理把握建设时序,因地制宜确定建设标准,积极稳妥推进项目建设。
优化供给、创新赋能。充分挖掘存量资源潜力,聚焦短板弱项扩大优质增量供给,不断提高公路数字化、网联化水平。
协调衔接、共建融合。加强公路与其他运输方式建设协调,强化设施衔接纽带功能,推进公路基础设施共建共享,促进公路与沿线产业融合发展。
绿色低碳、安全高质。节约集约利用资源,降低能源消耗和碳排放,提高路网系统韧性和功能可靠性,增强安全与应急保障能力。
三、规划目标
以国家公路网省内路线布局为基础和依托,优化完善省道网路线布局,到2035年,基本建成覆盖广泛、功能完备、协同融合、绿色集约、安全智能的现代化高质量公路网,形成多中心网络化路网格局,实现省内外互联互通、地级城市多路高速畅通、县级节点快速通达、乡镇节点全面覆盖,有效支撑综合立体交通网基础骨架构建,公路运输有效满足人民日益增长的美好生活需要。
覆盖广泛。高速公路全面连接县级及以上行政中心、5A级旅游景区和重要经济节点。普通国省道基本连接所有市(州)、县(市、区)、乡(镇)和4A级旅游景区、重要的产业及物流园区、陆路边境口岸等。
功能完备。省际间、城市群间实现高速公路多通道联系,相邻市州间实现便捷高速连通,人口密集、资源富集、产业协同度高的相邻县域实现高速公路互通,相邻县级行政中心实现国省道多通道连通。省会至东、南部市(州)和河西各市当日到达,市(州)至辖区县(市、区)之间、中部市(州)之间当日往返。普通国道基本达到二级及以上公路标准,具备条件的普通省道基本达到三级及以上公路标准。县级行政中心15分钟上国道、30分钟上高速。兰州都市圈实现1小时通勤。
协同融合。国省道便捷连接省内所有全国性、区域性、地区性综合交通枢纽城市及综合交通枢纽场站,与其他运输方式衔接更加顺畅,与城市道路体系高效衔接、一体融合。与其他关联产业发展深度融合,与运输服务网、信息网、能源网等融合更加紧密,形成特色鲜明的枢纽经济、路衍经济等产业集群。
绿色集约。国省道布局与生态空间相协调,有效避让生态保护区域、环境敏感区域,加强永久基本农田保护,国土空间利用效率明显提高,基本实现建设全过程、全周期绿色化。
安全智能。公路基础设施耐久性和安全保障能力大幅提升。路网韧性显著增强,特殊民族地区、自然灾害多发地区、国防安全重点区域实现两条及以上国省道连通,具备应对各类重大安全风险能力。数字化转型迈出坚实步伐,基本实现运行管理智能化和出行场景数字化。
到本世纪中叶,高水平建成覆盖广泛、功能完备、协同融合、绿色集约、安全智能的现代化高质量公路网,与现代化高质量综合立体交通网相匹配、与先进信息网络相融合、与生态文明相协调、与总体国家安全观相统一、与人民美好生活需要相适应,为全面建设社会主义现代化当好开路先锋。
第三章 规划方案
高效协同涉甘国家公路布局和省道网发展,以实现“2331连通”和“5个全覆盖”为目标,即:与周边6个省(区)省会城市以国家高速公路和普通国道两通;省内14个市(州)以高速公路、普通国道、普通省道三通;86个县(市、区)基本以高速公路、普通国道、普通省道三通;全省所有具备条件的乡(镇)以普通国省道连通;市(州)、县(市、区)、乡(镇)、4A级及以上旅游景区、省级以上经济区实现国省道全覆盖。甘肃境内国省道公路网规划总规模约3.95万公里,由国家公路网和省道网两个层次构成,其中:《国家公路网规划》涉及甘肃省域内国家公路网规模约16273公里,由国家高速公路和普通国道组成;全省省级高速公路和普通省道规划规模约23207公里。此外,为进一步完善路网结构,强化路网衔接,谋划布局约2210公里的省级高速公路远景展望线和约428公里的普通省道远景展望线。
一、国家公路网布局规划方案
根据《国家公路网规划》,甘肃省境内国家公路规划路线49条,总规模约16273公里,占全国国家公路网46.1万公里总规划里程的3.5%。
(一)国家高速公路。
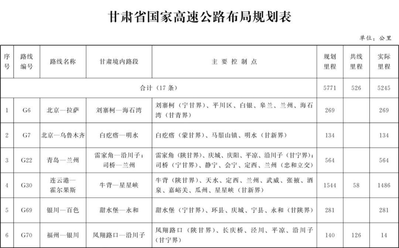
甘肃境内国家高速公路共计17条,由2条首都放射线、3条北南纵线、3条东西横线,以及1条城市绕城环线、8条联络线组成,总规模约5245公里,占国家高速公路网16.2万公里规划里程的3.2%。
1.首都放射线(2条):G6北京—拉萨(刘寨柯—海石湾);G7北京—乌鲁木齐(白疙瘩—明水)。
2.北南纵线(3条):G69银川—百色(甜水堡—永和);G75兰州—海口(兰州—罐子沟);G85银川—昆明(潘城—大桥村)。
3.东西横线(3条):G22青岛—兰州(雷家角—沿川子、司桥—兰州);G30连云港—霍尔果斯(牛背—星星峡);G70福州—银川(凤翔路口—沿川子)。
4.联络线(8条):G0611张掖—汶川(张掖—扁都口、赛尔龙—郎木寺);G1816乌海—玛沁(营盘水—赛尔龙);G2012定边—武威(营盘水—武威);G3011柳园—格尔木(柳园—当金山口);G3017武威—金昌;G3032永登—海晏(永登—天堂寺);G7011十堰—天水(大石碑—天水);G8513平凉—绵阳(平凉—九寨沟)。
5绕城环线(1条):G2201兰州市绕城高速。
(二)普通国道。
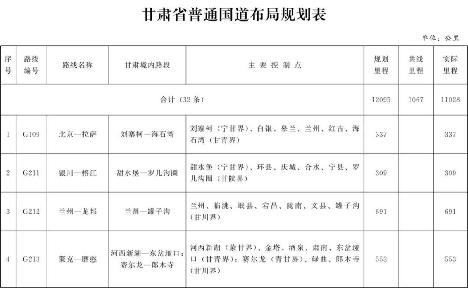
甘肃境内普通国道共计32条,由1条首都放射线、8条北南纵线、12条东西横线,以及11条联络线组成,总规模约11028公里,占全国普通国道网29.9万公里规划里程的3.7%。
1.首都放射线(1条):G109北京—拉萨(刘寨柯—海石湾)。
2.北南纵线(8条):G211银川—榕江(甜水堡—罗儿沟圈);G212兰州—龙邦(兰州—罐子沟);G213策克—磨憨(河西新湖—东岔垭口、赛尔龙—郎木寺);G215马鬃山—宁洱(马鬃山口岸—当金山口);G227张掖—孟连(张掖—扁都口);G244乌海—江津(打扮梁—渗水坡);G247景泰—昭通(景泰—青龙桥);G248兰州—马关(兰州—益哇沟口)。
3.东西横线(12条):G307黄骅—山丹(双窝铺—山丹);G309青岛—兰州(雷家角—小园子、祁家南山—达川);G310连云港—共和(牛背—大河家);G312上海—霍尔果斯(凤翔路口—苋麻湾、司桥—星星峡);G316长乐—同仁(杨店—甘同桥);G327连云港—固原(调令关—王咀子);G331丹东—阿勒泰(大红山—霍勒扎德盖);G335承德—塔城(大红山—霍勒扎德盖);G338海兴—天峻(营盘水—天堂寺);G341黄岛—海晏(打扮梁—车路崾岘、辘辘坝—岗子沟);G344东台—灵武(大桥村—北阳洼);G345启东—那曲(白河沟—益哇沟口、郎木寺—沙木多黄河大桥)。
4.联络线(11条):G566西吉—天水(阎家庙—天水);G567礼县—康县;G568兰州—碌曲;G569曼德拉—大通(深坑井—骆驼河口);G570永昌连接线(金昌—永昌);G571肃北—若羌(肃北—拉配泉);G666景泰—兰州;G667武威—定西;G668夏河—泽库(夏河—达久滩);G671合水—华池;G699红寺堡—泾川(南湫—泾川)。
二、省道网布局规划方案
以引领和服务全省“一核三带”区域发展格局和“四强”行动为导向,以增强国内国际双循环支撑服务能力,提升省内外城际间区域经济循环和县域内城乡经济微循环质量效率为目的,与国家公路网布局规划方案相衔接,优化布局236条省道,总规模约23207公里,另规划省级高速公路远景展望线约2210公里和普通省道远景展望线约428公里。
(一)省级高速公路。
按照“主体保留、布局优化,功能完善、韧性增强”的思路,统筹国土空间资源集约节约利用和生态保护空间管控要求,进一步优化完善省级高速公路网。保留原省级高速公路网的主体,优化部分线路走向或延伸起终点,提升高速公路网络效应。同时,以甘肃省综合立体交通网“三廊六通道”主骨架为重点,在国家高速公路连接地级行政中心、城区人口10万以上县市区基础上,结合全省经济发展需求,统筹综合交通路网的有机衔接和整体功能发挥,提升内外通道能力,补充加密连接省际、市际、县际间重要城镇和区域重要旅游景区、产业园区等经济节点及综合交通枢纽的高速公路,提高整体路网运行效率和韧性。
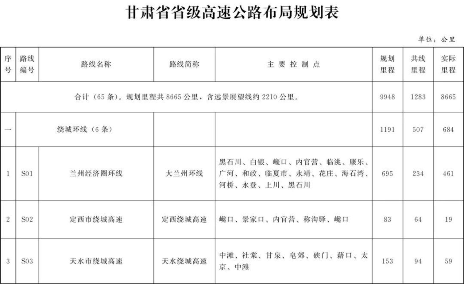
优化调整后,省级高速公路网由“6环6纵7横46联”65条路线组成,即6条绕城环线、6条北南纵线、7条东西横线、46条联络线,总规模约6455公里,另规划远景展望线约2210公里。
1.绕城环线(6条):S01兰州经济圈环线;S02定西市绕城高速;S03天水市绕城高速;S04武威市绕城高速;S05张掖市绕城高速;S06酒嘉绕城高速。
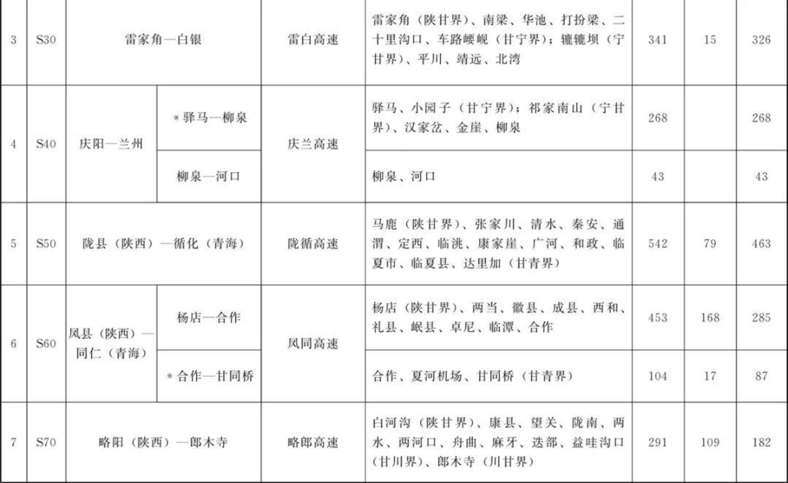
2.北南纵线(6条):S15吴起—平凉;S25静宁—成县;S35景泰—礼县;S45碌曲—久治;S55阿拉善左旗—西宁;S65航天城—酒泉。
3.东西横线(7条):S10张掖—马鬃山(能源大通道);S20嘉峪关—若羌;S30雷家角—白银;S40庆阳—兰州;S50陇县—循化;S60凤县—同仁;S70略阳—郎木寺。
4.联络线(46条):S11泾源—华亭;S12德令哈—沙枣园;S13中川机场连接线;S14秦安—渭源;S16麦积—天水;S17阿拉善右旗—永昌;S18张掖—肃南;S19彭阳—永寿;S21平凉—千阳;S22白银—兰州新区;S23平凉机场连接线;S24井坪—民和;S26正宁—宁县;S27天水—两当;S28长武—华亭;S29康县—宁强;S31隆德—秦安;S32临夏—大河家;S33文县—青川;S34东乡—临夏;S36安家咀—临夏;S37静宁—岷县;S38王格尔塘—夏河;S39西吉—会宁;S41舟曲—九寨沟;S42武山—漳县;S43定西—渭源;S44金塔—玉门;S46玉门东—赤金;S47迭部—九寨沟;S48民勤—红沙岗;S49康乐—迭部;S51黑石川—什川;S52民勤—山丹军马场;S53兰州新区—忠和;S54永昌—民乐;S56景泰—互助;S57中川机场T3航站楼连接线;S58青白石—忠和;S59永靖—积石山;S61雷台—西营;S62兴隆山旅游专用高速;S63马鬃山—敦煌;S64西和—宕昌;S66两水—九寨沟;S68余家湾—文县。
(二)普通省道。
在普通国道连接县级及以上行政区、国家重要旅游景区、陆路边境口岸和交通枢纽,以及原有普通国省道覆盖乡(镇)及以上行政区和重要的产业基地、经济开发区、工业园区及重要的军事设施、边境城镇,连接4A级及以上旅游景区和交通枢纽基础上,按照“维持总体稳定、局部优化调整,增强路网衔接、提升整体效率”的思路,对普通省道网中全线或首末段局部升级为普通国道或省级高速公路的线路进行调减,对少数路线进行延伸,强化路网节点的有效衔接。同时,结合产业发展需求,完善局部路网结构,增强区域路网覆盖深度,其余路线不做调整。
优化调整后,普通省道网由“5射40纵30横96联”171条路线组成,即5条放射线、40条北南纵线、30条东西横线及96条联络线,总规模约16752公里,另规划远景展望线约428公里。
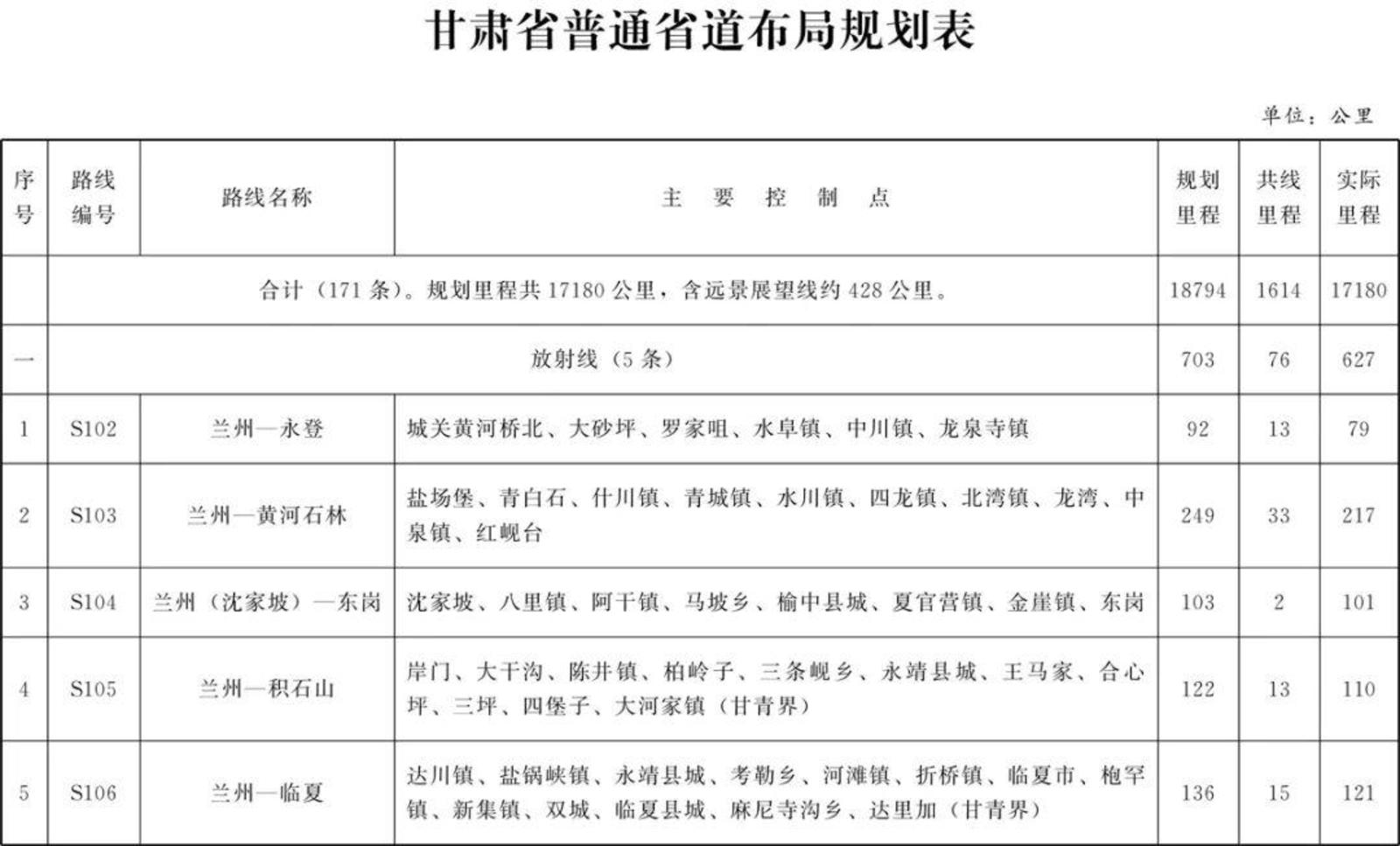
1.放射线(5条):S102兰州—永登;S103兰州—黄河石林;S104兰州(沈家坡)—东岗;S105兰州—积石山;S106兰州—临夏。
2.北南纵线(40条):S201延安(陕西)—新堡;S202环县—泾川;S203马峪口—千阳(陕西);S204碌曲—采日玛;S205江洛—黄坪;S206大岸庙—姚渡;S207定西—天水;S208马营—马街;S209共和—九寨沟(四川);S210巴仁口—代古寺;S211盐池(宁夏)—洪德;S212雅布赖—下四分;S213同心(宁夏)—桐川;S214额济纳旗(内蒙古)—酒泉;S215黑鹰山(内蒙古)—二指哈拉;S216彭阳(宁夏)—上关;S217中连川—安定;S218隆德(宁夏)—两当;S219麻沿河—略阳(陕西);S220泾源(宁夏)—秦安;S221泾源(宁夏)—石槽沟;S222西吉(宁夏)—燕子砭;S223西和—武都;S224黄峤—青江驿;S225三营(宁夏)—锁龙;S226宕昌—文县;S227头寨子—南屏;S228景家店—三岔;S229榆中—陇西;S230红古—岷县;S231迭部—若尔盖(四川);S232达板—合作;S233武胜驿—海石湾;S234炭山岭—七山;S235民勤—红崾岘;S236东乐—马蹄寺;S237平山湖—大孤山;S238玉门—昌马;S239双塔水库—石包城;S240哈密(新疆)—肃北。
3.东西横线(30条):S301九条岭—瓜州;S302玉门东—肃北;S303盐池湾—雅丹;S304安口—甘谷;S305清水—嘉峪关;S306阳关—多坝沟;S307阿拉善左旗(内蒙古)—民勤;S308平川—永昌;S309甘草店—积石山;S310民勤—金昌;S311定西—和政;S312王格尔塘—夏河;S313张掖—肃南;S314瓜州—敦煌;S315景泰—山丹;S318黄陵(陕西)—郿岘;S319正宁—平泉;S320彬县(陕西)—华亭;S321雷大—什川;S322草滩—临夏县;S323陇县(陕西)—榜罗;S324冶力关—夏河;S325张家—甘谷;S326武山—碌曲;S327江洛—江口;S328略阳(陕西)—苏元;S329略阳(陕西)—宕昌;S330唐克(四川)—欧拉秀玛;S331宁强(陕西)—琵琶;S332阳坝—洛塘。
4.联络线(96条):S501五顷塬—三嘉;S502山庄—紫坊畔;S503合水—固城;S504宁县—湘乐;S505庆城—南庄;S506孙家湾—白马;S507白马铺—铁李川;S508肖金—显胜;S509木钵—八珠;S510代家岔—樊家川;S513洪德—南湫;S514三岔—殷家城;S515武沟—郭原;S516渗水坡—蒲窝;S517泾川—四十里铺;S518郿岘—香莲;S519西阳—麻武;S520韩店—赵墩;S521南坪—盘安;S522党家岘—朱店;S523峡口—司桥;S525三合—四河;S526邢家岔—沙家湾;S527张家川—平安;S528诸葛垒塬—陇东;S529清水—社棠;S530腊家—连五;S531天水—中梁;S532寺嘴—魏店;S533娘娘坝—秦岭;S534东三十铺—古坡;S535西三十里铺—武家河;S536礼辛—谢家湾;S537洛门—嘴头;S538显龙—泰山;S539东王坪—宋坪;S540镡河—迷坝;S541王磨—二郎;S542豆坝—底娅;S543周家坝—李坝;S544页水河—六巷;S545石峡—西高山;S546赵家庄—固城;S547大桥—太石河;S548铺底下—鱼龙;S549三河—郭河;S550麻崖子—三仓;S551月照—五库;S552罗坝—湫山;S553瑶峪—上坪;S554王坝—三峪;S555曹家坝—磨坝;S556立亭—舍书;S557寨子—梨坪;S558河口—口头坝;S559赵家坝—天池;S560鹄衣坝—铁楼;S561草滩—土高山;S562韩家集—石碑岘;S563大芦—若笠;S564三岔口—新庄;S565襄南—李家店;S566葛家岔—新集;S567马头川—宏伟;S568红岘—德兴;S569西二十里铺—五竹;S570虎龙口—北顺;S571韩家湾—新寨;S572岷县—秦许;S573河桥—东坪;S574齐家—水泉;S575马家咀—庄禾集;S576坪定—化马;S577果耶—八楞;S578立节—武坪;S579羊沙—临潭;S580新城—西寨;S581木耳—大峪沟;S582博拉—阿拉;S583沙木多—木西合;S584西渠—收成;S585干城—西沟;S586哈溪—毛藏;S587南营水库—旦马;S588高坝—祁连;S589王信堡—红山窑;S590山丹—军马一场;S591民乐—民联;S592高台—火车站;S593元山子—明花;S594酒泉—黄泥堡;S595嘉峪关—新城;S596科克巴斯陶—阿勒腾;S597灵台—独店;S598榆林窟—悬泉置;S600酒泉—明水(干线物流自动驾驶专用公路)。
第四章 路线命名与编号方案
一、基本思路
甘肃省国家公路网路线命名编号采用国家公路网规划方案。甘肃省省道网路线命名编号的基本思路是:按照《国家高速公路网命名和编号规则》(JTGA03—2007)和《公路路线标识规则和国道编号》(GB/T917—2017),省级高速公路网和普通省道网分别命名编号。对于路网布局形态发生较大变化的省级高速公路,将2013版中部分规划路线起终点予以延伸的规划路线,与本次规划部分新增路线进行组合优化,基本保持原编号体系稳定,跨区域路线按照编号规则系统调整编号,区域内已有编号的路线顺应公众出行习惯继续保留原编号,区域内其他规划新增路线统筹附近既有路线按照编号规则统一进行命名编号。对于路网布局形态基本稳定的普通省道只对少数路线编号进行调整。具体为:对于省级高速公路,首先将服务兰州经济圈和部分市州中心城市快速过境的绕城环线进行整合优化,按照编号规则统一进行命名编号;其次将跨区域、具有省际出口通道功能的路线分别组合为纵贯南北、横连东西的北南纵线和东西横线,亦按照编号规则统一进行命名编号;再次将连通路网的联络线整合优化,已有编号的既有路线继续延用原编号,规划新增路线统筹周边既有路线按照编号规则统一进行命名编号。对于普通省道,全线升级的路线原编号暂且空置(S101、S316、S317、S511、S512),按照升级后的路线行政等级进行命名编号;部分路段升级的普通省道,路线编号采用原编号;多条路线整合为一条的普通省道,采用整条路线前面路段的原编号,其他路段原编号暂且空置(S524);规划新增普通省道统筹附近既有路线按照编号规则进行命名编号。路线起终点延伸或调整的省道命名做相应调整。
二、路线命名及编号
(一)省级高速公路网。
参照《国家高速公路网命名和编号规则》(JTGA03—2007)有关规定,省级高速公路网按以下规则和方法对路线进行命名编号。
1.路线编号:按SXX编号,S代表省道,按2位数编号。绕城环线首位数用0代表,省会绕城环线为S01,其他按路线位置从东向西排序;北南纵线末位数用5代表,从15开始,按路线位置从东向西排序;东西横线末位数用0代表,按路线位置从北向南排序;联络线,分纵向线和横向线两类,纵向线为两位奇数(末位不为5),按路线位置从东向西排序,横向线为两位偶数(末位不为0),按路线位置从北向南排序。路线编号在整体组合调整基础上,对既有路线尽可能保留原编号,对新增路线尽量与周边既有路线合并采用既有编号,或按规则确定的顺序穿插增加新编号,或采用组合调整后的空置编号。
2.路线起讫点:绕城环线起点从正北方向开始,按顺时针方向旋转至终点;北南纵线起终点由北向南;东西横线起终点由东向西;联络线起终点由主到次。
3.路线编号结果:共分为四大类65条,其中,绕城环线S01—S06共6条;北南纵线S15—S65共6条;东西横线S10—S70共7条;联络线S11—S68共46条。
(二)普通省道网。
根据《公路路线标识规则和国道编号》(GB/T917—2017)有关要求,普通省道网按以下规则和方法对路线进行命名编号。
1.路线编号:按SXXX编号,S代表省道,按3位数编号。首位数为1代表放射线,以兰州为中心,从正北方向开始,按路线位置顺时针方向对路线排序;首位数为2代表北南纵线,按路线位置从东向西排序;首位数为3代表东西横线,按路线位置从北向南排序;首位数为5、6代表联络线,按路线位置从东向西排序。
2.路线起讫点:放射线起点为兰州;北南纵线起终点由北向南;东西横线起终点由东向西;联络线起终点由主到次。
3.路线编号结果:共分四大类171条,其中,放射线S102—S106共5条;北南纵线S201—S240共40条;东西横线S301—S332共30条;联络线S501—S600共96条。
第五章 规划实施
一、技术标准
国家高速公路:原则上以四车道及以上高速公路技术标准建设。
省级高速公路:原则上以四车道及以上高速公路技术标准建设,部分特殊路段可按一级公路技术标准建设。
普通国道:原则上以二级及以上公路技术标准建设。
普通省道:原则上以三级及以上公路技术标准建设。
具体建设技术标准在项目工程可行性研究报告和设计文件中研究确定。
二、建设需求
国家高速公路规划里程5245公里。截至2021年底,已建成4500公里、在建375公里、待建370公里,分别占86%、7%和7%。
省级高速公路规划里程8665公里(含远景展望线约2210公里)。截至2021年底,已建成1128公里、在建1206公里、待建6331公里,分别占13%、14%和73%。
普通国道规划里程11028公里。截至2021年底,二级及以上公路7927公里,未达标待建3101公里,分别占72%、28%。
普通省道规划里程17180公里(含远景展望线约428公里)。截至2021年底,三级及以上公路8590公里,未达标待建8590公里,各占50%。
三、实施安排
“十四五”及中远期,加密完善干线公路网络,全面消除瓶颈路、断头路,衔接构建全省“三廊六通道”综合立体交通网主骨架。
近期建设重点(2021—2025年):高速公路方面,推进国家高速公路甘肃境内待贯通路段建设和交通繁忙路段、共线路段扩容改造,加快对加强省际、区域和城际联系具有重要作用的省级高速公路建设。到2025年,国家高速公路甘肃境内主线路段基本建成,省级高速骨干网络形成,高速(一级)公路建成里程达到8000公里,省际主要通道基本贯通,县通高速项目全部开工,县县通高速目标基本实现。普通国省道方面,加快待贯通路段建设和低等级路段升级改造,加快沿边公路、省际出口路建设,有序推进建设年限较早路段原级改造或路面改造、重要城镇过境路段及城市出入口路段改造,推进服务重要景区、枢纽集疏运路段和乡镇通三级及以上公路建设,全面提升普通干线公路通行服务能力。到2025年,普通国道二级及以上公路比重达到85%以上,普通省道技术等级显著提升,乡镇通三级及以上公路比例达到80%以上。
中远期建设重点(2026—2035年):全面推进规划的高速公路建设和普通国省道新改建、提等升级改造。到2035年,全省高速公路网络全面建成,普通国省道技术等级达到规划标准,形成布局合理、功能完备、协同融合、绿色集约、安全智能的现代化高质量公路网。
四、实施要求
集约节约利用资源。协同推进综合运输通道一体化规划建设,推动公路与铁路等线性基础设施的线位统筹和断面空间整合,促进通道线位资源共用共享。挖掘存量资源潜力,充分利用既有设施进行改扩建和升级改造,按照国土空间保护开发利用要求,加强局部改线和另辟新线扩容的规划管理。科学确定公路技术标准,采用多种技术手段提高设施利用效率,节约土地资源。
推进绿色低碳发展。将绿色低碳理念贯穿公路规划、设计、建设、运营和养护全过程,降低全寿命周期资源能源消耗及碳排放。最大限度避让各类生态保护区域、环境敏感区域、城乡历史文化资源富集区域,加强永久基本农田保护,注重生态化改造和沿线生态功能恢复。推广节能环保材料应用和废旧材料循环利用,因地制宜建设绿色公路,增强碳汇能力。
注重创新赋能发展。统筹国省道与新型基础设施建设。推动国省道全要素全周期数字化转型,实现数据资源一体化管理,强化数据动态采集、更新、共享,推动与建筑信息模型、路网感知网络同步规划建设,将采集信息基础设施纳入公路工程统一规划建设。
注重与产业融合发展。依托国省道发展路衍经济,注重与沿线旅游业、制造业、物流业、电子商务等关联产业深度融合发展,引导优化区域产业布局,促进产业链供应链畅通运转。提升公路服务区服务品质,因地制宜丰富旅游、休闲服务功能,增设人性化服务设施,升级服务体验。
五、实施效果
根据布局规划方案,甘肃省国省道公路网规划总规模约3.95万公里,其中:国家公路网规划总规模约16273公里(国家高速公路约5245公里、普通国道约11028公里),省道网规划总规模约23207公里(省级高速公路约6455公里,普通省道约16752公里),另谋划布局约2210公里的省级高速公路远景展望线和约428公里的普通省道远景展望线,形成服务广泛优质、衔接高效融合、运行安全可靠的省域国省道网络。
(一)公路网络效应明显,通达深度增加。
省级高速公路网整体加密扩容,国家高速公路网局部优化完善,共同组成提供高效服务的省域快速公路网。快捷完善的全省高速公路网基本构建,大陆桥走廊、西部陆海走廊、京藏走廊三大走廊实现双高速贯通,区际、省际间高速通道实现多路连通,县级及以上城镇和5A级旅游景区、重要产业基地等重要经济节点及军事要地实现高速公路全覆盖。互联互通的多中心区域高速路网基本形成,兰州、天水、武威、酒泉、嘉峪关、张掖、定西、平凉等8个市实现中心城市绕城高速成网成环,临夏、庆阳、金昌、白银、甘南等5个市州基本实现中心城市与相邻县城便捷高速连通、周边县城高速成环,陇南市实现中心城市与邻近县城高速便捷连通。
普通省道网局部调整优化,普通国道网局部补充完善,共同组成提供普遍服务的省域普通国省道公路网。全省所有乡(镇)及以上行政区和4A级及以上旅游景区、重要产业基地等经济节点及重要的军事设施、边境城镇,实现普通国省道公路网全覆盖。全省县级及以上行政区实现普通国省道多路连通。铁路枢纽、民航机场、重要港口码头等各方式运输枢纽或综合交通枢纽及周边相邻省份的县级及以上城镇节点,与普通国省道实现有效连接。
(二)省道网结构更加合理、功能更加完善。
调整后将形成“东南部加密、中部成环、西部联网”的省道网布局,与甘肃人口、城镇、产业等空间布局基本一致,与“一核三带”区域发展格局相适应。
东南部加密。聚焦国家现代能源经济示范区转型发展和新型城镇化建设交通需求,形成加密网格状路网,推动庆阳、平凉、天水与兰州、西安互动发展,促进陇南、甘南与成渝地区双城经济圈融合发展,支撑陕甘宁革命老区、关中平原城市群和陇东南城镇带及天水都市圈、平庆联合都市区发展。
中部成环。围绕兰州经济圈推动西部创新发展的重要平台、支撑全省高质量发展的重要增长极、维护西部生态安全的重要屏障、沟通西南连接欧亚的重要枢纽、促进高水平对外开放的重要支点发展定位,强化我省连接亚欧大陆桥的战略通道和沟通西南、西北的交通枢纽地位,构筑以兰白和兰州新区为中心、“圈层结构+放射线”构成的“轮辐状”路网,推进兰白、兰定、兰临、兰西四大经济带一体化发展,支撑兰西城市群和我省兰白都市圈、兰州新区、榆中生态创新城发展,为构建全省“一横两纵多组团”新型城镇化布局的核心支点提供重要的交通网络支撑。
西部联网。立足我国向西开放以及跨区域合作要求,适应河西走廊经济带打造国家生态安全屏障、国家新能源产业基地、全省先进制造业基地、全省文旅融合发展集聚区、全国特色高效农业示范区、丝绸之路重要开放廊道需要,连线成网,路网由原来的鱼骨状、简单树枝状向网格状发展,积极对接新亚欧大陆桥、中国—中亚—西亚经济走廊、中巴经济走廊和西部陆海新通道建设,支撑酒嘉经济区、张掖经济区、金武经济区和河西走廊城镇带及酒嘉双城经济圈、张掖城市经济圈、金武城市经济圈、大敦煌文化旅游经济圈发展。
省域国省道公路网将形成既提供基本公共服务的普通公路网,又提供高效服务的高速公路网,为协调发展非收费公路和收费公路两大公路体系奠定良好的基础。
(三)路网服务能力与水平大幅提升。
预测到2035年,全省汽车保有量将持续增长,公路客运量占比将保持在90%以上,公路客运量达20亿人次;公路货运将成为高附加值货物和中短途运输的主体,公路货运量达15亿吨,原路网无法适应未来发展的需求。调整后的国省道公路网规模显著扩大、技术水平明显提高,路网的供给能力和服务水平大幅提升,为未来经济和社会发展提供可靠的交通基础设施条件。
(四)有效支撑甘肃省现代化经济体系建设。
交通运输先导性、基础性、支撑性和服务性功能将得到进一步发挥,有效支撑未来全省经济社会高质量发展。
有效支撑乡村振兴行动。国省道公路网通乡连镇,与农村公路网紧密衔接,辐射乡村功能得以进一步拓展,省道集散功能得以进一步发挥,为带动农村地区发展、增强脱贫地区自我发展能力、加快农业农村现代化建设提供坚实的交通运输保障。
有效支撑旅游文化业发展。国省道公路网连通红色旅游基地和全省旅游大景区,支撑丝绸之路精品旅游线路,促进旅游业发展,助力华夏文明传承创新区和长城、长征、黄河等国家文化公园甘肃示范段建设。
有效支撑城镇化建设。国省道公路网布局强化全省“一横两纵多组团”城镇格局的内外交通联系,加强中心城市的辐射带动功能,促进都市圈交通一体化发展,改善中小城市的对外交通条件,实现乡(镇)和县级及以上城镇全覆盖,交通网络对新型城镇化建设的支撑和引导作用充分发挥。
有效支撑经济发展。国省道公路网布局加强省际、市际、县际间联系,增加出行的便捷化和多元化选择,促进物流的畅通循环,有助于降低运输成本,为全省经济社会高质量发展提供基本公路运输服务。
有效支撑生态屏障建设。国省道公路网规划和建设始终把建设生态文明、保护生态环境放在突出位置,使公众出行更加绿色便捷,运输发展更加低碳高效,为筑牢国家西部生态安全屏障提供交通运输保障。
(五)完善综合交通运输体系。
公路是综合交通运输体系中最基础、最普遍、最便捷的运输方式。规划调整不仅完善国省道自身布局与结构,实现与农村公路的紧密衔接,也强化与铁路枢纽、机场和重要港口的连接,有助于形成便捷的集疏运网络,为构建安全、便捷、高效、绿色、经济的现代化综合交通运输体系奠定基础,为把甘肃交通打造成为服务“一带一路”建设、促进开放合作的枢纽通道新高地和支撑新发展格局、促进区域经济发展的运输服务新高地创造良好条件。
(六)加强国边防建设和安全应急保障能力。
国省道布局统筹公路经济社会属性和国防保障功能,连通边防口岸、边境城镇、军事要地等重要节点,随着路网规模的增加、通达深度的拓展,路网的机动性、迂回性显著提高,应对自然灾害、突发事件和保障国家安全的能力将明显增强,为维护国边防安全,提高公路应急保障能力提供重要支撑。
第六章 环境影响及对策
一、环境影响总体评价
本规划贯彻落实生态文明建设要求,将绿色发展作为重要目标和基本原则,与《关于加强推进生态文明建设的意见》《甘肃省国民经济和社会发展第十四个五年规划和2035年远景目标纲要》《关于建立国土空间规划体系并监督实施的若干意见》《甘肃省综合立体交通网规划纲要》等做了有效衔接,通过完善路网提升运输效率,明确提出建设绿色公路要求,对构建绿色交通运输体系、协同推进生态文明和交通强国建设将发挥重要作用。规划实施可能会对部分区域生态环境产生影响,主要体现在资源占用、生态影响和污染排放三方面。一是规划路线可能穿越农田、村落、森林、草地、水体与湿地等自然生态系统,占用一定的土地和生态资源;二是公路建设可能对公路周边区域生态空间产生一定影响,部分新增路线与自然保护区、风景名胜区、世界遗产地、饮用水水源保护区等环境敏感区域以及生态保护红线存在一定空间冲突;三是公路建设、运营产生的废气、污水、噪声等可能对局部大气环境、水环境和声环境带来一定影响。在实施阶段严格落实环境影响评价制度和“三线一单”管控要求,加强节能环保和风险防控能力,有效避让环境敏感区域并强化生态环境保护举措的情况下,规划产生的环境影响总体可控。
二、预防和减轻不良环境影响的对策措施
一是从空间管制预防和减轻规划实施带来的环境影响和生态破坏。所有公路基础设施建设项目选址应符合国土空间规划、“三线一单”生态环境分区管控、环境保护规划等要求。依据空间管制红线实行公路设施空间资源的分级分类管控,风景名胜区、森林公园、重要湿地、饮用水水源保护区、生态公益林、水源涵养区、洪水调蓄区、清水通道维护区内实行有限准入的原则,严格限制有损生态功能的建设活动。公路选线最大限度避让各类环境敏感目标,尽可能避免占用河湖空间特别是饮用水水源保护区。
二是强化资源节约集约利用。优化国土空间开发格局,全面推进节约集约用地,充分利用交通廊道资源,采用先进节地技术和模式,提高交通基础设施土地综合利用率,尽量不占或少占耕地和基本农田。推动钢结构桥梁、环保耐久节能型材料等应用,推进废旧材料、设施设备、水资源循环利用和隧道洞渣资源化利用。
三是严格交通基础设施建设运营的环境质量底线管理。按照环境质量不断优化的基本原则,以改善环境质量为目标,衔接大气、水、土壤环境质量管理要求,在建设期与运营期加强生态保护、大气、水、噪声以及固体废物污染防治,强化环境风险防范措施。
第七章 保障措施
一、强化规划指导,实现有序发展
加强规划实施组织保障,有计划、分步骤、科学有序地推进公路网建设发展。统筹推进国省道公路网路线编号、线位规划和项目前期工作,增强项目储备。稳慎决策省级高速公路远景展望线,视区域经济社会和交通发展需求适时开展建设。按照全省建设项目计划管理制度,建立省级建设项目管理系统,依托项目滚动申报和管理系统对建设项目计划进行动态管理,确保规划目标和重点建设任务顺利完成。加强规划实施进展统计与动态监测工作,适时开展规划评估,依据经济社会发展进行动态调整或修订。
二、建立联动机制,加强沟通协调
建立省市县、跨区域、跨行业长效联动保障机制,解决规划实施中面临的重大问题。加强与国家公路网建设的全面对接,加大与周边省份的协调联动。会同发改、住建、自然资源、商务、农业农村、文旅、生态环境等部门,统筹解决建设过程中用地保障、农业发展、资源节约、环境保护等问题。建立由交通运输部门牵头的省、市、县层面的联动工作小组,因地制宜推进公路建设重点示范工程,扎实有效地把规划落到实处。
三、强化要素保障,促进空间协同
全面落实国土空间保护、开发、利用、修复政策要求,协同对接国土空间规划体系,统筹公路规划建设与“三区三线”管控要求,有效预留公路设施线位、点位等空间资源,促进公路占地节约集约利用,强化公路项目生态选线选址,合理避让具有重要生态功能的国土空间,降低新改(扩)建公路项目对重要生态系统和保护物种的影响,强化公路运营生态环境保护,统筹新型城镇化发展和城镇建设交通需求,推进公路线网布局空间和农业空间、生态空间、城镇空间相协同。
四、创新融资模式,拓宽融资渠道
抢抓落实国家投融资政策机遇,创新国省道投融资政策,进一步完善多渠道、多层次、多元化投融资模式。强化财政资金保障能力,统筹使用各类和各种来源的财政性资金。深化投融资体制机制改革,建立省级层面政策性和开发性金融的常态化支持机制,建立分级负责、权责清晰、财力协调、区域均衡、长期稳定的公路建设、维护、运营的公共财政资金保障机制,用好政策性开发性银行新增信贷额度、新设政策性开发性金融工具额度及加快地方政府专项债券发行使用并扩大支持范围政策,加快高速公路项目申报和落地建设,鼓励社会资本参与国省道建设。推广应用政府和社会资本合作(PPP)、委托建设运营、资产证券化等筹资方式。积极盘活存量资产,鼓励在高速公路领域稳妥开展基础设施领域不动产投资信托基金(REITs)试点,通过延长政府和社会资本合作(PPP)项目合作期限提高项目收益,形成存量资产与新增投资的良性循环。结合交通运输领域中央与地方财政事权和支出责任划分,强化省、市、县政府国省道建设的主体责任,加大投入力度,有效防范和化解债务风险。
五、深化前期论证,厘清责任主体
加强公路网建设方案论证和线位比选,合理确定建设方案。普通国省道建设改造中,在满足经济社会发展要求和实际地形条件允许的前提下,尽可能采用原路改造的方式,节约利用土地等资源。对于与高速公路平行的路线、连接节点较小的路线,应考虑其功能和交通需求实际,结合建设成本合理确定建设方案,不宜单一追求高标准。结合不同国省道的定位功能,根据省、市、县在国省道建设养护管理中的责任分工,按照统一规划、分层负责的方式推进。
附件:1.甘肃省国家高速公路布局规划表
2.甘肃省普通国道布局规划表
3.甘肃省省级高速公路布局规划表
4.甘肃省普通省道布局规划表
5.甘肃省高速公路布局规划示意图
6.甘肃省普通国省道布局规划示意图
附件1


附件2





附件3











附件4






















