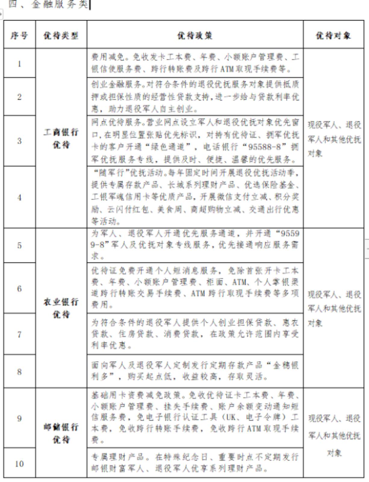
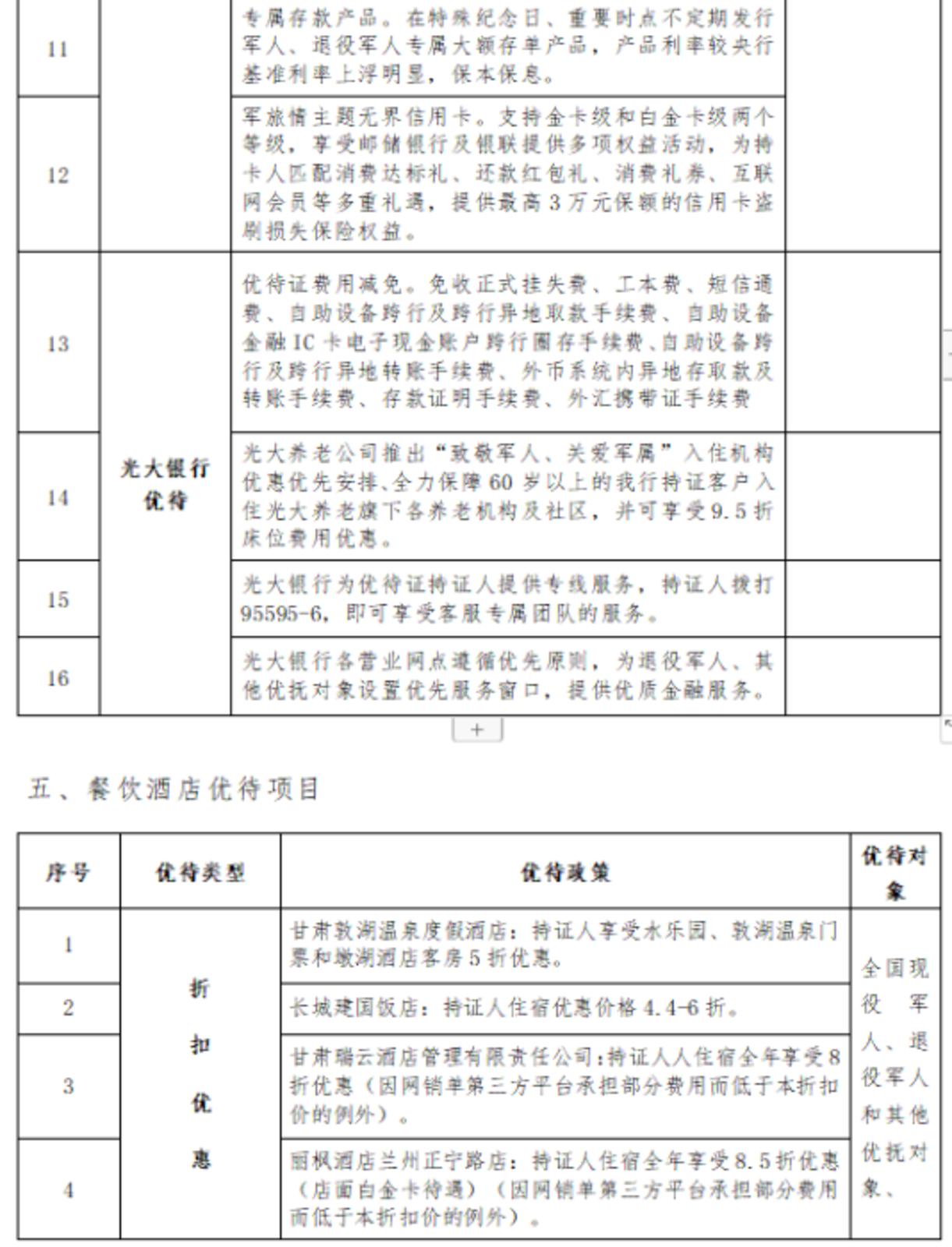
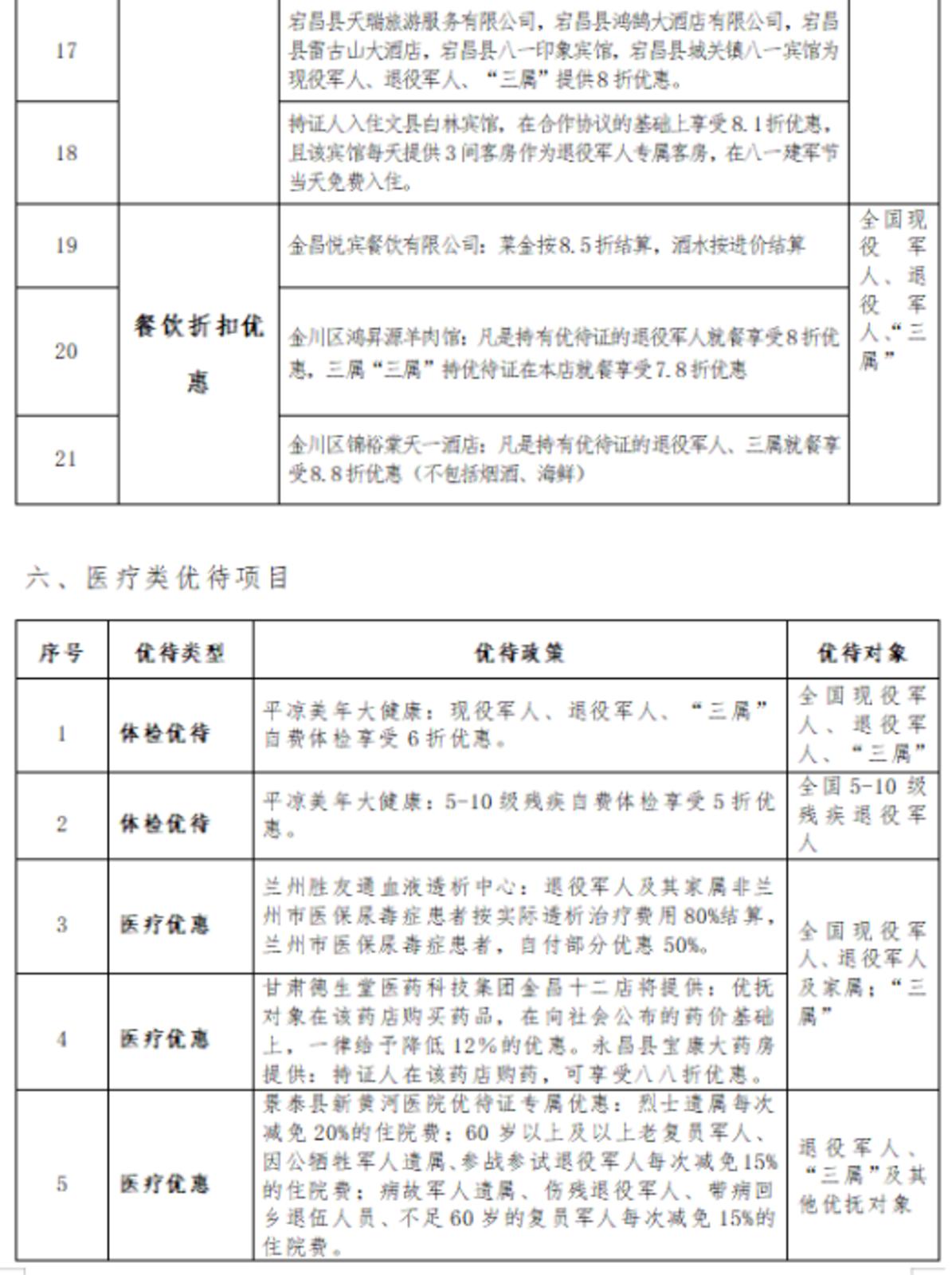
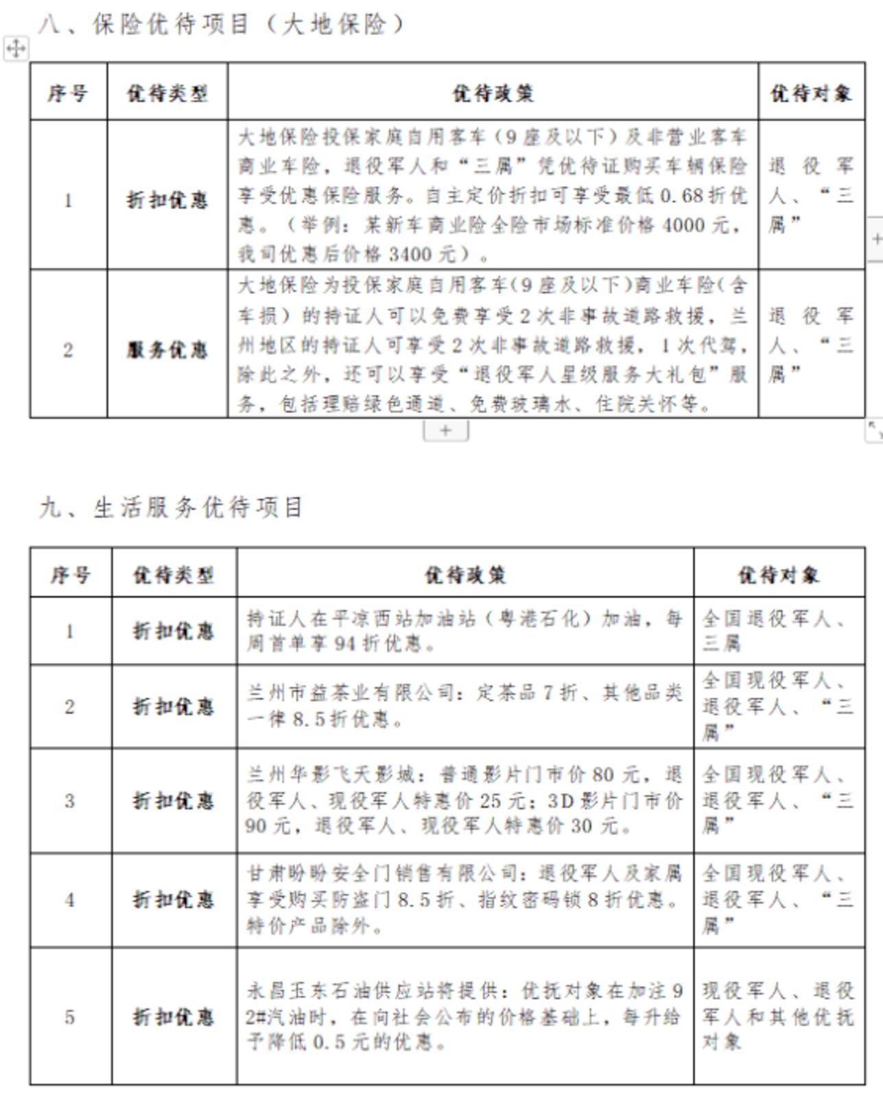
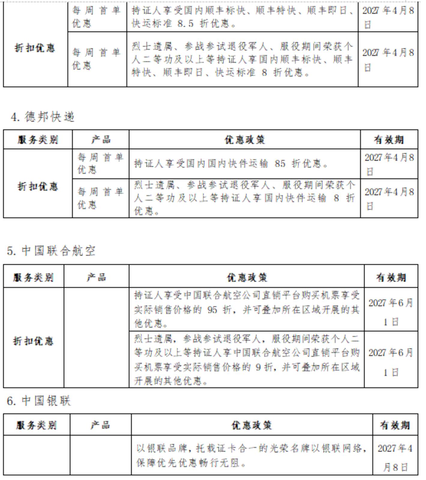
为使广大退役军人和优抚对象切实感受到党和政府的关爱,近日,甘肃结合实际,面向全国现役军人、退役军人和其他优抚对象,公布第一批优待项目清单。该清单项目共9类93项,涉及文旅、金融、通信、购物、医疗等诸多大家期盼、普惠度广的民生领域。届时,优待对象凭有效证件(军官证、士官证、士兵证、优待证)可享受多方面优待优惠服务。(新甘肃·甘肃日报记者 顾丽娟)
附:甘肃省退役军人其他优抚对象优待证持证人优待目录清单(第一批)










来源:新甘肃客户端 2023-03-29 10:17:07
为使广大退役军人和优抚对象切实感受到党和政府的关爱,近日,甘肃结合实际,面向全国现役军人、退役军人和其他优抚对象,公布第一批优待项目清单。该清单项目共9类93项,涉及文旅、金融、通信、购物、医疗等诸多大家期盼、普惠度广的民生领域。届时,优待对象凭有效证件(军官证、士官证、士兵证、优待证)可享受多方面优待优惠服务。(新甘肃·甘肃日报记者 顾丽娟)
附:甘肃省退役军人其他优抚对象优待证持证人优待目录清单(第一批)









