5月7日,记者从兰州马拉松组委会获悉,赛事当天将安排免费公交接送专线,地铁也将提前运行,为选手们出行提供便利。
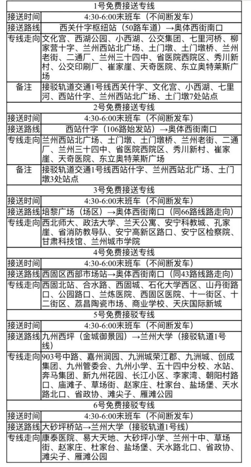
距离2023兰州马拉松开赛还有一个多月的时间,赛事各项工作正在有序推进中,目前抽签阶段已经结束,进入了最终缴费阶段。据了解,6月11日赛事当天,组委会将安排6条免费公交接送专线,地铁也将提前至5时运行。
接送专线行驶路线及地铁沿线分布有数量众多的酒店,还没预订酒店的选手,可根据自身的需求进行预订。
针对途经西津西路奥体中心站的50路、77路、Q77路、136路、158路、K102路6条公交线路,将首班运营时间临时提前至4时30分发车的基础上,强化4时30分至6时30分期间西关十字、西站十字、兰州车站始发由东向西方向线路单边运力供给。以上6条线路沿西津路可直达奥体西街南口。
6月11日赛事当天,所有参赛选手凭号码布、工作人员凭工作牌、志愿者凭志愿者标志牌和着演出服装的人员,均可免费乘坐市区内城市公交线路车辆(750路、751路及新区城际公交线路除外)。

