甘肃省2023年从普通高等学校
毕业生中直接招收军士工作公告
一、招收对象
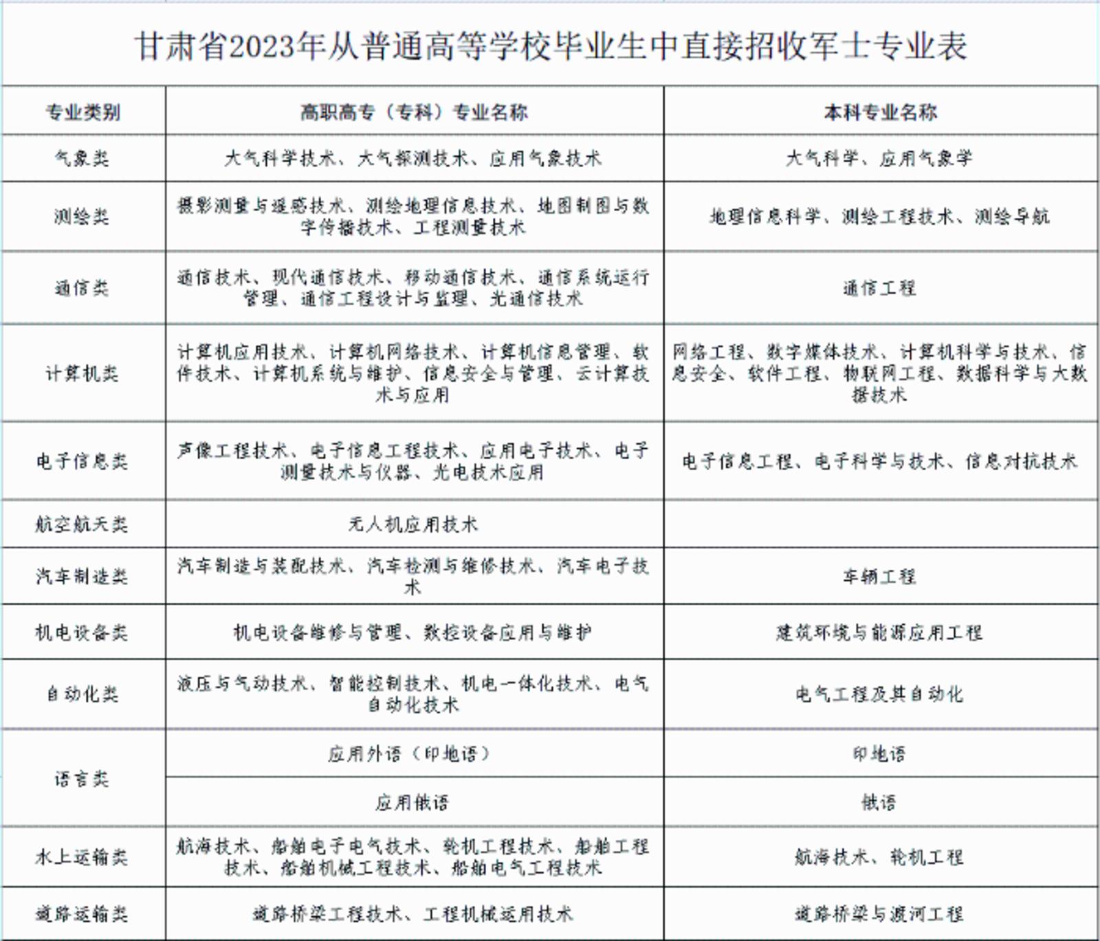
招收对象为具有军地通用专业技能的全日制普通高等学校毕业生,所学专业符合全省招收专业要求(具体招收专业见附表)。
二、招收条件
(一)具备应征公民的基本条件;其中,政治条件和体格条件分别按照《军队征集和招录人员政治考核规定》《应征公民体格检查标准》及有关规定执行;
(二)具有专科以上学历;其中,所学专业在就读的普通高等学校已经开展职业技能鉴定的,应当取得中级以上职业资格证书;
(三)年龄不超过24周岁(1999年1月1日以后出生);
(四)志愿至少服现役满5年。
三、招收办法
8月1日前,应征青年通过“全国征兵网”查询招收专业分布情况,符合专业范围和招收条件的,在全国征兵网进行网上报名。8月下旬,兵役机关对网上报名的直招军士预征对象进行体格检查和政治考核;对报名数量较少的专业,在持续宣传发动基础上,可以选择符合专业要求的高校对口招收。8月底,兵役机关完成直招军士审批定兵和组织公示。
四、时间安排
网上报名截止8月1日,9月上旬组织报到入营,9月30日招收工作结束。直接招收军士入伍时间从2023年9月1日起算。
附件:
1.甘肃省2023年从普通高等学校毕业生中直接招收军士专业表
2.甘肃省2023年从普通高等学校毕业生中直接招收军士工作联系表
甘肃省人民政府征兵办公室
2023年7月3日
甘肃省2023年从普通高等学校
毕业生中直接招收军士专业表



甘肃省2023年从普通高等学校
毕业生中直接招收军士工作联系表

