7月17日,国家药监局网站发布关于49批次药品不符合规定的通告。
经甘肃省药品检验研究院等10家药品检验机构检验,标示为北京朗迪制药有限公司等16家企业生产的碳酸钙D3颗粒等49批次药品不符合规定。现将相关情况通告如下:
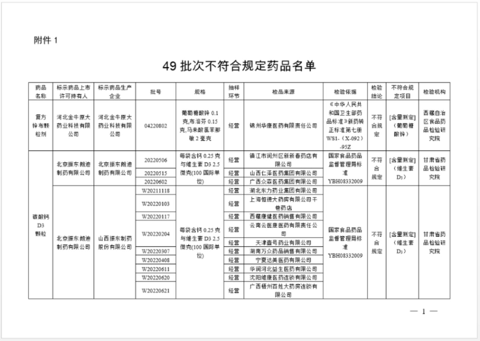
一、经西藏自治区食品药品检验研究院检验,标示为河北金牛原大药业科技有限公司生产的1批次复方锌布颗粒剂不符合规定,不符合规定项目为含量测定。
经甘肃省药品检验研究院检验,标示为北京振东朗迪制药有限公司、北京振东朗迪制药有限公司委托山西振东制药股份有限公司、北京振东康远制药有限公司委托山西振东制药股份有限公司生产的24批次碳酸钙D3颗粒不符合规定,不符合规定项目均为含量测定。
经甘肃省药品检验研究院检验,标示为北京朗迪制药有限公司委托山西振东制药股份有限公司生产的7批次碳酸钙D3颗粒(Ⅱ)不符合规定,不符合规定项目均为含量测定。
经甘肃省药品检验研究院检验,标示为北京朗迪制药有限公司委托山西振东制药股份有限公司生产的1批次碳酸钙D3片(Ⅱ)不符合规定,不符合规定项目为含量测定。
经广东省药品检验所检验,标示为长春新安药业有限公司生产的1批次双氯芬酸钠肠溶片不符合规定,不符合规定项目为缓冲液中溶出量。
经江苏省食品药品监督检验研究院检验,标示为山东益康药业股份有限公司生产的1批次左卡尼汀口服溶液不符合规定,不符合规定项目为苯甲酸钠。
经辽宁省药品检验检测院检验,标示为安徽永生堂药业有限责任公司生产的1批次伤科跌打片不符合规定,不符合规定项目为重量差异。
经山东省食品药品检验研究院检验,标示为湖南金寿制药有限公司生产的2批次麝香镇痛膏不符合规定,不符合规定项目为黏附力测定。
经重庆市食品药品检验检测研究院检验,标示为禹州市天源药业有限公司生产的3批次丹参配方颗粒不符合规定,不符合规定项目为含量测定。
经宁夏回族自治区药品检验研究院检验,标示为泸州百草堂中药饮片有限公司、四川自强中药有限公司、江西和硕药业有限公司生产的3批次地骨皮不符合规定,不符合规定项目包括总灰分、水分。
经安徽省食品药品检验研究院检验,标示为江西信健药业有限公司生产的1批次防己不符合规定,不符合规定项目为水分。
经中国食品药品检定研究院检验,标示为安国润德药业有限公司、河北润华药业有限公司、九洲恒源(安国)药业有限公司、四川同创康能药业有限公司生产的4批次女贞子不符合规定,不符合规定项目为水分。
二、对上述不符合规定药品,药品监督管理部门已要求相关企业和单位采取暂停销售使用、召回等风险控制措施,对不符合规定原因开展调查并切实进行整改。
三、国家药监局要求相关省级药品监督管理部门依据《中华人民共和国药品管理法》,组织对上述企业和单位存在的涉嫌违法行为立案调查,并按规定公开查处结果。
49批次不符合规定药品名单




