27日
#淘宝将支持仅退款#
#京东也将支持仅退款#
等话题登上热搜
引发网友热议


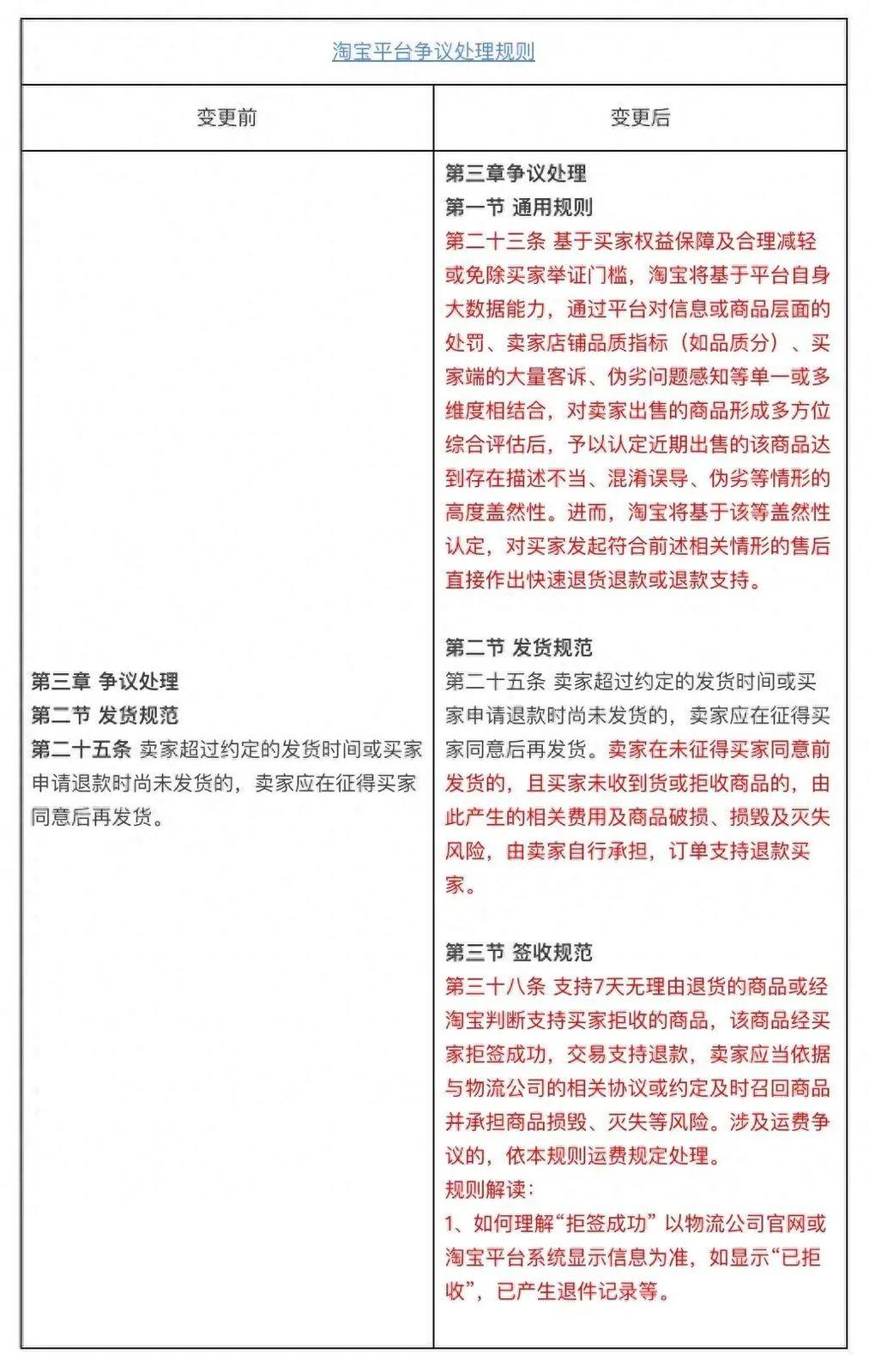
淘宝新规有这些变化
近日,淘宝宣布将基于平台自身大数据支持快速退款。

从调整过的新规来看——
● 第一条为“新增淘宝基于平台自身大数据能力,识别多维度结合,对于买家发起符合相关情形的售后,做出快速退款或退货退款的规则依据”。
简单说,如果卖家差评或者违规情况过多,一旦被投诉,卖家会被平台直接判定退货退款或仅退款。
● 变更第二条关于发货规范:“针对卖家存在延迟发货、强制发货的且未经买家同意的情形”,由此产生的相关费用及商品破损、损毁及灭失风险,由卖家自行承担,订单支持退款给买家。
这也意味着,如果卖家在未经买家允许的情况下,延迟发货、强制发货,系统支持买家仅退款。
● 第三条则是有关“7天无理由退货”商品或买家拒收的商品,支持买家在拒签后申请退款。
根据新规,卖家在淘宝平台上获得过多差评或违规记录,一旦收到投诉,可能面临直接退货退款或仅退款的判定。这也意味着,自拼多多和抖音之后,又一家电商平台推出了“仅退款”的售后机制。
这一机制目的是为了给消费者提供更好的用户体验,同时对那些长期服务不到位、质量不可靠的商家采取更严格的举措。
京东新增支持用户仅退款
12月27日,京东平台规则网站显示,京东近期修订《京东开放平台交易纠纷处理总则》,主要内容为交易纠纷新增支持用户仅退款。据了解,此前在京东,消费者仅能申请换货和退货退款。仅退款的操作模式为,消费者无需返回原商品,退款完成后,将不能对此商品再次发起退货申请。

网友评论
不少网友表示支持
↓↓↓

也有网友表示有利有弊
需要更完善的规则
↓↓↓




网购需谨慎
这份避“坑”锦囊请查收
↓↓↓
避“坑”指南一:直播间购物莫上头
消费者在直播间购物成为一个新的消费习惯,消费者选择直播间购物原因多种多样,比如喜欢的明星、网红带货,直播间商家搞大促销,刷短视频时被平台推送顺手买。由于直播间单向简单直接输出的特点,消费者很容易被“洗脑”购买。
避“坑”指南二:按需购物“真”实惠
首先,消费者在选购商品前,先问自己三个问题:我真的需要吗?家里有可替代的东西吗?家里目前的存货能撑多久?
其次,制定商品清单和预算,清单外的商品一律不列入购买计划。保持购物理智,不盲目跟风购买,不无计划购买。
再次,学会“三小时冷静期”,看到喜欢的东西,千万别立刻下单。至少要给自己三小时冷静期,再确定自己是否需要,是否必须买才行。
避“坑”指南三:促销套路要留心
消费者在购买商品时,要理性看待经营者的优惠行为,擦亮双眼,甄别“低价”是“真实惠”还是“设套路”。消费者可从信誉度、成交记录、评价详情等多方面对卖家信誉进行评估。
买完降价了,那么商家是否必须补偿差价?市场价格取决于市场,商家若无价格欺诈等违法情况,也没有价格保护的承诺,则没有义务补偿差价。因此,消费者切勿听信商家的“最低价”口头承诺。建议关注平时销售价格,与促销价格进行对比,是否存在真正的实惠。
避“坑”指南四:商品退换提前看
预售、特价等活动常被卖家作为促销的基本手段,然而部分“预售”“特价”商品明确商品不能退换、订金不退等,商家对于这些规定,显然有悖于消费者权益保护法规定的消费者享有“网购7天无理由退换”权,涉嫌侵犯了消费者的自主选择权和公平交易权。
为避免后期网络维权带来诸多不便,在网上选购预售商品时,最好仔细阅读细则或提前咨询是否能退换商品。
避“坑”指南五:红包链接不乱点
当收到“免费中奖”“红包领取”及促销短信链接,尤其是页面跳转到其他网页并要求填写个人信息才可兑奖时,消费者要立即关闭页面,以防上当;要通过正规应用商店下载官方购物软件,不随意点击网页、软件中的不明链接和弹窗进行交易。非必要不提供个人身份证、银行卡以及各类验证码等重要信息;及时销毁带有个人信息的资料单据,防止因随意丢弃、使用不当等造成个人信息泄露。
避“坑”指南六:保留小票好维权
相关购物凭证是消费者在与经营者产生纠纷时维权的有力证据,消费者要注意截取有关宣传网页,保留聊天记录,妥善保管订货单、发货凭证、发票等购物凭证,为后期出现的消费纠纷进行维权提供依据。
一旦自身合法权益受到损害,可与商家协商处理,也可向网络交易平台投诉,或向个人信息保护管理部门以及所在地消费者权益保护组织投诉。
来源:综合长城新媒体、中国经济网、经济日报、 中国市场监管报、京东平台规则网站、网友评论等
